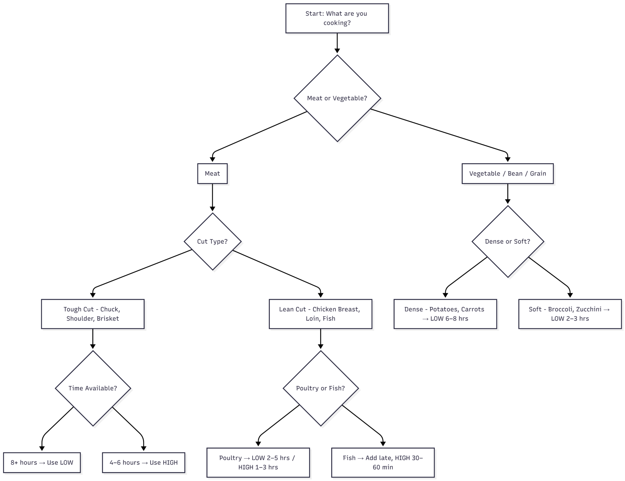
Slow Cooker Cooking Times Chart (LOW vs HIGH Guide)
Art

Slow Cooker Cooking Times Chart (LOW vs HIGH Guide)

2048 × 1577px January 23, 2026 Ashley
Download

Cooking is an art that requires precision and knowledge, especially when it comes to handling food temperatures. Understanding the Food Temp Chart is crucial for ensuring that your dishes are not only delicious but also safe to eat. This guide will walk you through the essentials of food temperature management, from cooking to storage, and everything in between.

Understanding the Food Temp Chart

The Food Temp Chart is a comprehensive guide that outlines the safe temperatures for cooking, holding, and storing various types of food. It is designed to prevent foodborne illnesses by ensuring that food is cooked to a temperature that kills harmful bacteria and is stored at temperatures that inhibit bacterial growth.

Cooking Temperatures

Cooking food to the correct internal temperature is vital for killing bacteria that can cause food poisoning. Here are some key points to remember:

  • Poultry: Cook chicken, turkey, and duck to an internal temperature of 165°F (74°C). This ensures that any harmful bacteria, such as Salmonella, are destroyed.
  • Beef, Pork, and Lamb: These meats should be cooked to an internal temperature of 145°F (63°C), followed by a resting period of three minutes. This allows the juices to redistribute and the meat to reach a safe temperature throughout.
  • Ground Meats: Ground beef, pork, and other ground meats should be cooked to 160°F (71°C) to ensure that any surface bacteria are killed during the grinding process.
  • Fish and Shellfish: Cook fish to an internal temperature of 145°F (63°C). Shellfish, such as shrimp, crab, and lobster, should be cooked until the flesh is pearly and opaque.
  • Eggs: Cook eggs until both the yolk and white are firm, reaching an internal temperature of 160°F (71°C).

Holding Temperatures

Once food is cooked, it is essential to maintain it at a safe temperature to prevent bacterial growth. The Food Temp Chart recommends the following holding temperatures:

  • Hot Foods: Keep hot foods at or above 140°F (60°C). This temperature range inhibits the growth of bacteria that can cause foodborne illnesses.
  • Cold Foods: Keep cold foods at or below 40°F (4°C). This temperature range slows down bacterial growth and helps maintain food safety.

Storage Temperatures

Proper storage temperatures are crucial for preventing bacterial growth and ensuring food safety. The Food Temp Chart provides guidelines for storing different types of food:

  • Refrigerator: Store perishable foods in the refrigerator at a temperature of 40°F (4°C) or below. This includes meats, poultry, fish, eggs, and dairy products.
  • Freezer: Store foods in the freezer at a temperature of 0°F (-18°C) or below. This temperature range inhibits bacterial growth and preserves food quality.

Thawing and Reheating

Thawing and reheating food properly is essential for maintaining food safety. Here are some key points to remember:

  • Thawing: Thaw frozen foods in the refrigerator, in cold water, or in the microwave. Avoid thawing at room temperature, as this can promote bacterial growth.
  • Reheating: Reheat leftovers to an internal temperature of 165°F (74°C). This ensures that any bacteria that may have grown during storage are killed.

Food Temp Chart for Common Foods

Here is a table summarizing the safe internal temperatures for common foods:

Food Type Safe Internal Temperature
Poultry (chicken, turkey, duck) 165°F (74°C)
Beef, Pork, Lamb 145°F (63°C) followed by a 3-minute rest
Ground Meats 160°F (71°C)
Fish and Shellfish 145°F (63°C)
Eggs 160°F (71°C)
Hot Foods (holding) 140°F (60°C) or above
Cold Foods (holding) 40°F (4°C) or below
Refrigerator Storage 40°F (4°C) or below
Freezer Storage 0°F (-18°C) or below

📝 Note: Always use a food thermometer to check the internal temperature of food. This is the most accurate way to ensure that food is cooked to a safe temperature.

Importance of Food Temperature Management

Managing food temperatures is not just about following guidelines; it is about ensuring the safety and health of those who consume the food. Proper temperature management helps to:

  • Prevent foodborne illnesses by killing harmful bacteria.
  • Maintain the quality and freshness of food.
  • Extend the shelf life of perishable items.
  • Ensure compliance with food safety regulations.

Common Mistakes to Avoid

Even with the best intentions, mistakes can happen. Here are some common errors to avoid when managing food temperatures:

  • Not Using a Thermometer: Guessing the temperature of food can lead to undercooking or overcooking. Always use a food thermometer for accuracy.
  • Leaving Food at Room Temperature: Food left at room temperature for too long can enter the “danger zone” (between 40°F and 140°F), where bacteria grow rapidly.
  • Improper Thawing: Thawing food at room temperature can promote bacterial growth. Always thaw food in the refrigerator, cold water, or microwave.
  • Inadequate Reheating: Reheating food to an insufficient temperature can leave harmful bacteria alive. Always reheat leftovers to 165°F (74°C).

📝 Note: Regularly clean and calibrate your food thermometer to ensure accurate readings.

Proper food temperature management is a critical aspect of food safety and quality. By following the guidelines outlined in the Food Temp Chart, you can ensure that your food is not only delicious but also safe to eat. Understanding and applying these principles will help you avoid common mistakes and maintain the highest standards of food safety in your kitchen.

Related Terms:

  • free printable cooking temperature chart
  • food temperature chart
  • food temperature ranges chart
  • printable food temperature chart free
  • food temperatures for safety chart
  • printable food temperature chart
Art
🖼 More Images
Safe Food Temps: Food Temperature Chart Printable PDF - Printables for ...
Safe Food Temps: Food Temperature Chart Printable PDF - Printables for ...
1200×1800
Food Temperature Chart - 10 Free PDF Printables | Printablee
Food Temperature Chart - 10 Free PDF Printables | Printablee
1920×1920
Food Temperature Chart - 10 Free PDF Printables | Printablee
Food Temperature Chart - 10 Free PDF Printables | Printablee
1520×1920
Meat Cooking Temperatures Chart Printable Celsius at Greg Booth blog
Meat Cooking Temperatures Chart Printable Celsius at Greg Booth blog
1990×2808
Meat Cooking Temperatures for Perfectly Grilled Food
Meat Cooking Temperatures for Perfectly Grilled Food
1881×3168
Safe Cooking Internal Temperatures Guide (w/ Chart)
Safe Cooking Internal Temperatures Guide (w/ Chart)
1500×2925
Bake Smarter: Free °F to °C Conversion Chart! | Baking conversion chart ...
Bake Smarter: Free °F to °C Conversion Chart! | Baking conversion chart ...
1125×1688
Safe Food Temps: Food Temperature Chart Printable PDF - Printables for ...
Safe Food Temps: Food Temperature Chart Printable PDF - Printables for ...
1920×1800
Food Temperature Chart - 10 Free PDF Printables | Printablee
Food Temperature Chart - 10 Free PDF Printables | Printablee
1301×1920
Printable Food Temperature Chart | Plan Your Year Easily!
Printable Food Temperature Chart | Plan Your Year Easily!
1275×1650
Printable Food Temperature Chart - Printable JD
Printable Food Temperature Chart - Printable JD
1920×1086
GI Of Food Chart - 20 Free PDF Printables | Printablee
GI Of Food Chart - 20 Free PDF Printables | Printablee
1500×1920
High Temperature Particulate Filters Report Probes the XXX million Size ...
High Temperature Particulate Filters Report Probes the XXX million Size ...
1800×1196
Printable Food Temperature Chart - Printable JD
Printable Food Temperature Chart - Printable JD
1920×1086
What is the Danger Zone for Food? - ETI Temperature Blog
What is the Danger Zone for Food? - ETI Temperature Blog
1080×1080
Reheating Food Temperature Chart Safe Food Handling | FDA
Reheating Food Temperature Chart Safe Food Handling | FDA
1200×1911
Safe Cooking: Printable Food Temperature Chart Guide - Printables for ...
Safe Cooking: Printable Food Temperature Chart Guide - Printables for ...
1990×2808
Safe Food Temps: Food Temperature Chart Printable PDF - Printables for ...
Safe Food Temps: Food Temperature Chart Printable PDF - Printables for ...
1047×1800
Printable Food Temperature Chart
Printable Food Temperature Chart
1080×1080
Printable Food Temperature Chart
Printable Food Temperature Chart
1275×1650
Carrier 115-145 Psychrometric Chart Analysis - Studocu
Carrier 115-145 Psychrometric Chart Analysis - Studocu
1200×1526
Food Temperature Chart Printable - Printable Free Templates
Food Temperature Chart Printable - Printable Free Templates
1080×1285
Cold Food Temperature Log, Cold Food Holding Temperature Sheet, Food ...
Cold Food Temperature Log, Cold Food Holding Temperature Sheet, Food ...
1588×1191
Safe Food Temps: Food Temperature Chart Printable PDF - Printables for ...
Safe Food Temps: Food Temperature Chart Printable PDF - Printables for ...
1920×1800
Meat Temperature Chart Printable - Printable Free Templates
Meat Temperature Chart Printable - Printable Free Templates
1200×1597
Food Safety Temperatures: All the Most Important Temps (Free Chart)
Food Safety Temperatures: All the Most Important Temps (Free Chart)
1731×2580
Safe Food Temps: Food Temperature Chart Printable PDF - Printables for ...
Safe Food Temps: Food Temperature Chart Printable PDF - Printables for ...
1047×1800
GI Of Food Chart - 20 Free PDF Printables | Printablee
GI Of Food Chart - 20 Free PDF Printables | Printablee
1500×1920
Meat Cooking Temperatures Chart (safe internal UK temps pdf) - Check ...
Meat Cooking Temperatures Chart (safe internal UK temps pdf) - Check ...
1800×2329
Kitchen Cooking Temperature Chart at Ryder Sidaway blog
Kitchen Cooking Temperature Chart at Ryder Sidaway blog
1200×1500
Food Temperature Chart - 10 Free PDF Printables | Printablee
Food Temperature Chart - 10 Free PDF Printables | Printablee
1410×1920
How to Cook Meat Safely Using Recommended Internal Temperatures
How to Cook Meat Safely Using Recommended Internal Temperatures
1500×2364
Free Restaurant Minimum Cooking Temperature Chart Labor Law Poster 2026
Free Restaurant Minimum Cooking Temperature Chart Labor Law Poster 2026
1105×1430
Meat Temperature Chart Printable - King Printables
Meat Temperature Chart Printable - King Printables
1154×1536
Printable Food Temperature Chart - Free Printable Charts
Printable Food Temperature Chart - Free Printable Charts
1430×2210
Predator Precision Turf Buy Predator Precision Turf Shoes Outlet Amazon ...
Predator Precision Turf Buy Predator Precision Turf Shoes Outlet Amazon ...
3600×2400
Food Temperature Chart - 10 Free PDF Printables | Printablee
Food Temperature Chart - 10 Free PDF Printables | Printablee
1600×1920
Printable Food Temperature Chart
Printable Food Temperature Chart
1275×1650
Printable Food Temperature Chart - Printable JD
Printable Food Temperature Chart - Printable JD
1774×1920
Printable Baking Conversion Chart - Printable Alphabet Tracing Sheets
Printable Baking Conversion Chart - Printable Alphabet Tracing Sheets
1414×2000