Stoke pathophysiology-1228539935337551-8 | DOC
Art

Stoke pathophysiology-1228539935337551-8 | DOC

2048 × 2650px April 20, 2025 Ashley
Download

Understanding the complexities of stroke risk is crucial for preventive healthcare. One of the most frequently asked questions is, "Are strokes hereditary?" This question delves into the genetic factors that may contribute to the likelihood of experiencing a stroke. While lifestyle choices play a significant role, genetic predisposition can also influence an individual's risk. This post aims to explore the hereditary aspects of strokes, the genetic factors involved, and how understanding these elements can aid in prevention and management.

Understanding Strokes

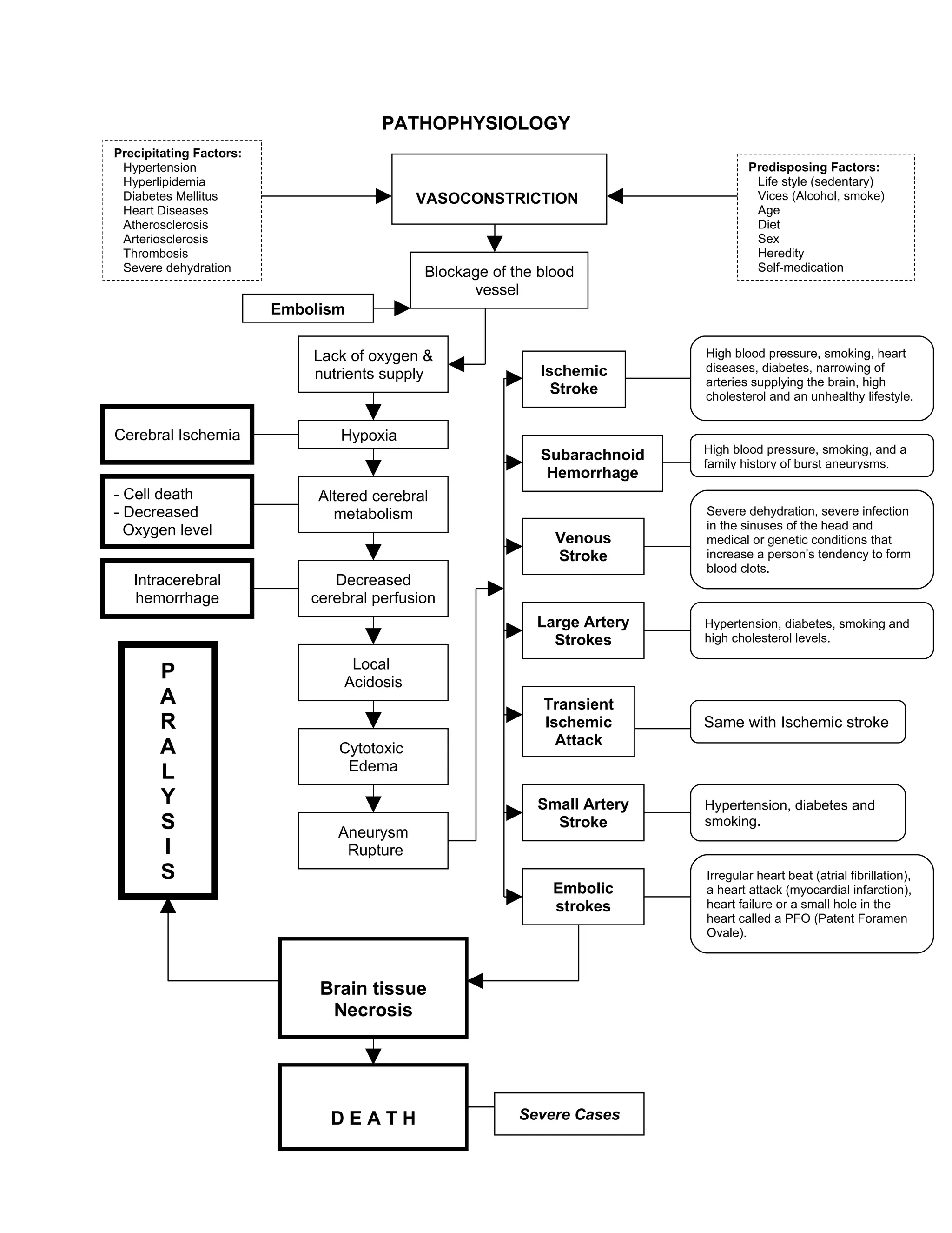
A stroke occurs when blood flow to a part of the brain is interrupted or reduced, preventing brain tissue from getting oxygen and nutrients. There are two main types of strokes:

  • Ischemic strokes: These are the most common, caused by a blocked artery.
  • Hemorrhagic strokes: These occur when a blood vessel in the brain leaks or ruptures.

Both types can lead to brain damage and potentially fatal outcomes if not treated promptly.

Are Strokes Hereditary?

The question “Are strokes hereditary?” is complex and multifaceted. While strokes are not directly inherited like some genetic disorders, there is a clear genetic component that increases the risk. Family history is a significant factor in assessing an individual’s stroke risk. Studies have shown that people with a family history of stroke are at a higher risk of experiencing one themselves.

Genetic Factors Involved

Several genetic factors contribute to the increased risk of strokes. These include:

  • Genetic mutations: Certain genetic mutations can increase the risk of blood clots, which are a common cause of ischemic strokes.
  • Family history of stroke: Having a close relative who has had a stroke can double the risk of experiencing one.
  • Genetic predisposition to hypertension: High blood pressure is a major risk factor for strokes, and genetic factors can influence blood pressure levels.
  • Genetic predisposition to diabetes: Diabetes increases the risk of stroke, and genetic factors can influence the development of this condition.
  • Genetic predisposition to high cholesterol: High cholesterol levels can lead to the buildup of plaque in the arteries, increasing the risk of stroke.

Environmental and Lifestyle Factors

While genetic factors play a role, environmental and lifestyle choices significantly impact stroke risk. These factors include:

  • Diet: A diet high in saturated fats, cholesterol, and sodium can increase the risk of stroke.
  • Physical activity: Regular exercise helps maintain a healthy weight and reduces the risk of conditions like hypertension and diabetes.
  • Smoking: Smoking damages blood vessels and increases the risk of blood clots.
  • Alcohol consumption: Excessive alcohol consumption can raise blood pressure and increase the risk of stroke.
  • Stress: Chronic stress can contribute to high blood pressure and other risk factors for stroke.

Preventive Measures

Understanding the hereditary aspects of strokes can help individuals take proactive measures to reduce their risk. Some key preventive strategies include:

  • Regular check-ups: Regular medical check-ups can help monitor blood pressure, cholesterol levels, and other risk factors.
  • Healthy diet: Adopting a balanced diet rich in fruits, vegetables, whole grains, and lean proteins can lower the risk of stroke.
  • Exercise: Engaging in regular physical activity can help maintain a healthy weight and reduce the risk of hypertension and diabetes.
  • Avoiding smoking: Quitting smoking can significantly reduce the risk of stroke.
  • Limiting alcohol: Moderating alcohol consumption can help manage blood pressure and reduce stroke risk.
  • Managing stress: Techniques such as meditation, yoga, and deep breathing can help manage stress levels.

Genetic Testing and Counseling

For individuals with a strong family history of stroke, genetic testing and counseling can provide valuable insights. Genetic testing can identify specific genetic mutations that increase the risk of stroke, allowing for more targeted preventive measures. Genetic counseling can help individuals understand their risk and develop a personalized prevention plan.

🔍 Note: Genetic testing and counseling should be conducted under the guidance of a healthcare professional to ensure accurate interpretation of results and appropriate follow-up care.

The Role of Family History

Family history is a crucial factor in assessing stroke risk. Individuals with a family history of stroke should be particularly vigilant about their health. Regular screenings and lifestyle modifications can help mitigate the increased risk associated with genetic predisposition. It is essential to communicate openly with family members about stroke risk and encourage regular health check-ups.

Research and Future Directions

Ongoing research continues to shed light on the genetic factors involved in stroke risk. Advances in genetic testing and personalized medicine offer promising avenues for early detection and prevention. Future research may uncover additional genetic markers and develop more targeted therapies to reduce the risk of strokes.

Researchers are also exploring the interplay between genetic and environmental factors, aiming to develop comprehensive prevention strategies that address both hereditary and lifestyle risks. This holistic approach can help individuals better understand their risk and take proactive steps to reduce it.

In addition to genetic research, studies are focusing on the role of epigenetics—the study of how genes are expressed and regulated. Epigenetic factors, such as diet, stress, and environmental exposures, can influence gene expression and contribute to stroke risk. Understanding these factors can provide new insights into prevention and management strategies.

Moreover, advancements in technology are enabling more precise and accessible genetic testing. This includes the development of non-invasive testing methods and the use of artificial intelligence to analyze genetic data. These innovations can make genetic testing more widely available and affordable, allowing more individuals to benefit from personalized prevention plans.

Collaborative efforts between researchers, healthcare providers, and patients are essential for advancing our understanding of stroke genetics. By sharing data and insights, the medical community can develop more effective prevention and treatment strategies. Public awareness campaigns and educational initiatives can also play a crucial role in promoting stroke prevention and encouraging regular health check-ups.

In summary, the question "Are strokes hereditary?" highlights the complex interplay between genetic and environmental factors in stroke risk. While genetic predisposition can increase the likelihood of experiencing a stroke, lifestyle choices and preventive measures can significantly reduce this risk. Understanding the hereditary aspects of strokes and taking proactive steps can help individuals lead healthier lives and lower their risk of stroke.

By staying informed about the latest research and working closely with healthcare providers, individuals can develop personalized prevention plans that address their unique risk factors. Regular check-ups, a healthy lifestyle, and genetic counseling can all contribute to effective stroke prevention. Through continued research and collaboration, we can make significant strides in reducing the burden of strokes and improving overall health outcomes.

Related Terms:

  • can a stroke be hereditary
  • rare causes of stroke
  • rare types of strokes
  • how rare is a stroke
  • inherited causes of stroke
  • are strokes genetically inherited
Art
🖼 More Images